Prime Minister Anthony Albanese recently released his government’s current position on “The Future Made in Australia Act” to encourage investment in manufacturing to compete with countries like Korea, the USA, Japan, Canada and the European Union.
Spinifex is an opinion column open to all our readers. We require 700+ words on issues related to sustainability especially in the built environment and in business. Contact us to submit your column or for a more detailed brief.
The government is responding to some substantial changes in the world, shifts in geopolitics, and the need to decarbonise economies. The Act will remit already announced schemes such as the $15 billion natural reconstruction fund, the skills agenda, and initiatives to encourage the domestic manufacture of batteries and solar panels, the hydrogen HeadStart program and the Net Zero Economy Authority.
When asked about solar and battery subsidies, Danielle Wood, the Productivity Commission chair, told the AFR that… “it would be hard to see that those were industries where we have an obvious long-term competitive advantage”.
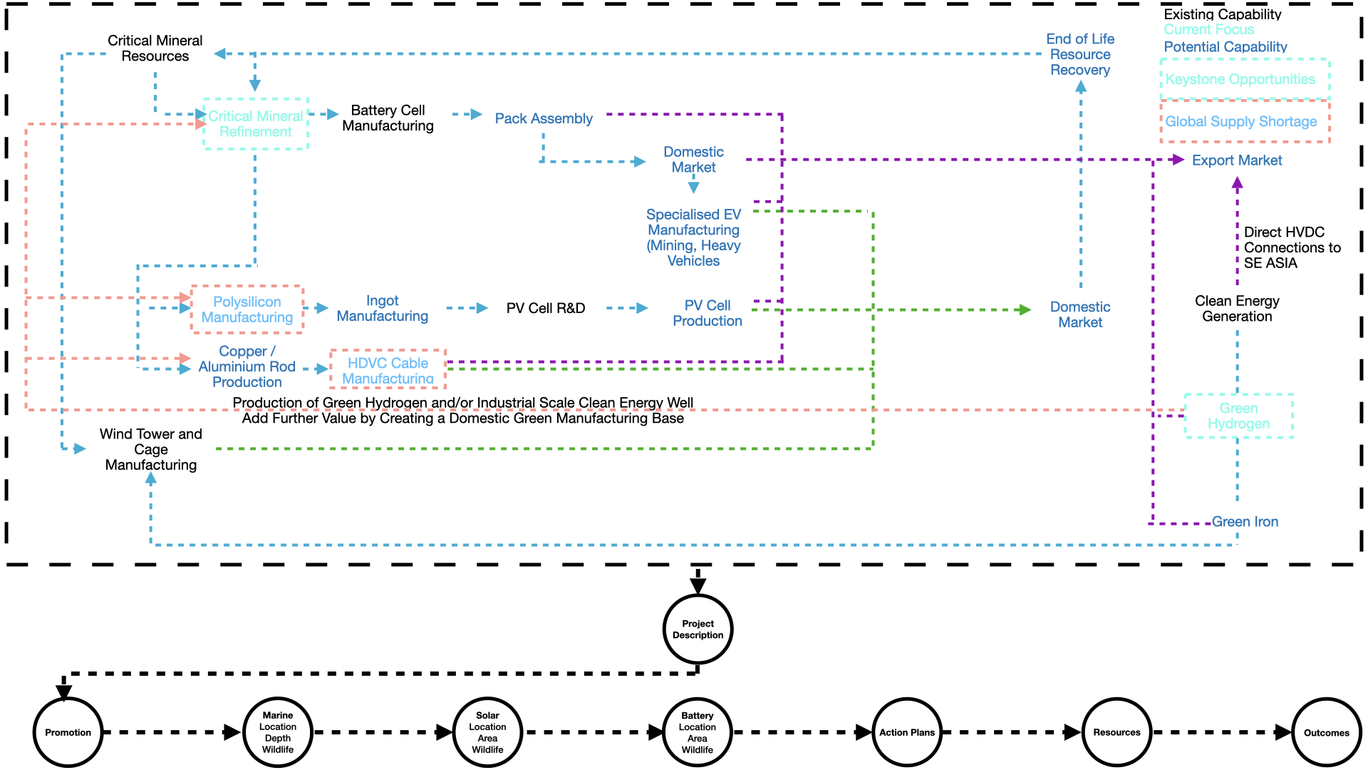
Australian manufacturing must focus on industries where we have a natural competitive advantage. To this end, the recent release of Towards a Renewable Energy Superpower is a considerable move in this direction, focusing on one key industry sector – energy.
The challenge outlined in this document is a “call to arms” for Australian manufacturing businesses to meet the goal of making Australian businesses competitive in both domestic and global marketplaces. The call is to all stakeholders involved in Australian manufacturing, Investor groups, owners, CEOs, production managers, and shareholders to adopt new strategies for change.
But first – the problems and challenges facing the Australian industry
A major problem with Australian manufacturing industries is their difficulty in shifting from traditional legacy manufacturing systems to investing in smart, advanced technology-based operations to give them a competitive advantage in global marketplaces. What is required is an “outreach” program aimed at encouraging original equipment manufacturers (OEMs) and small and medium sized enterprises (SMEs) to make the transition journey with minimum cost and with all possible speed.
The current approach of OEMs and their multi-tier SME suppliers is to undertake time-consuming and high-cost enterprise resource planning (ERP), system applications and products (SAP), and manufacturing execution systems (MES) computer-based simulation packages. These must be tailored to the company’s existing product and manufacturing environments. If Australia’s manufacturing enterprises are to become agile, flexible, and scalable examples of the “factories of the future” they must commence this transition now.
By building a prototype augmented reality (AR) platform, companies can explore new product development (NPD) cycles conducted with groups of OEM/SMEs via virtual collaborative forums. Companies can search in “real time” for new product and service joint venture investment opportunities with immediate impact. The AR prototype model can be replicated to multiple networks of SMEs via Zoom and Skype virtual workshops to explore new business capacities, create job opportunities, increase consumer demand, reduce unemployment, and encourage investment growth in a post-COVID economy.
OEMs and SMEs find it difficult to assemble in fixed site collaborative arrangements to explore potential new product and market opportunities due to lockdown restrictions prevailing under COVID limitations.

So, the issue is how to get these enterprises an opportunity to collaborate and explore options
AR platforms are the way forward. A major problem facing the Australian industry is the shift from high-value-added manufacturing enterprises across automobile, aircraft, advanced assembly and componentry to low-value-added sectors such as retail, food, services, maintenance and repair, construction, and entertainment, all low-wage industries. This creates a wage implosion and a major restructuring of Australian industries.
There is sufficient evidence to reveal that Australian industries are characterized as atomized closed innovation systems where individual companies operate within their own ecosystems with their own suppliers with very few connected companies. There are no interlinked clusters between major SMEs, unlike the industrial structure existing in European countries.
This feature has led to a secular decline in Australian manufacturing over recent times. A fragmented and disconnected industrial ecosystem is not conducive to companies developing wider networks of suppliers, as will be required to achieve sovereignty in Australian manufacturing. Sovereignty will require suppliers to produce intermediate and semi-finished assemblies of new products and services. There need to be extensive linkages between first and second-tier suppliers across Australian regions, implying that all first-tier suppliers are uniquely interdependent and self-sufficient, with a limited bill of materials schedule for non-complex final product portfolios.
The Federal Government’s current Future Made in Australia policy involves four key industry sectors:
- refining and processing critical minerals
- supporting manufacturing of generation and storage technologies
- producing renewable hydrogen and its deliverables
- forging green metal
The immediate question is how the National Industry Framework provide a guide for investment projects to trace and assess the impact of these projects on their respective environments.
Two key performance indicators can provide a guideline.
Under the net zero transformation stream:
- Australian industry expects to have a sustained comparative advantage in a net zero global economy
- public investment is needed for the sector to make a significant contribution to emissions reduction at an efficient cost
The economic resilience and security stream will identify priority sectors such as:
- the global and domestic supply and supply chains
- whether the industry can prevent, adapt, or transform processes to limit the consequences of a shock to our national interests.
To build sovereignty for Australian businesses, requires producing intermediate and semi-finished assemblies of new products and services. There must be extensive linkages between first and second-tier suppliers across our Australian regions, implying that all first-tier suppliers are uniquely independent and self sufficient.
The pathway to success contains two levels of attack. First at the regional level and second at the individual enterprise business level.
Regionally we need to develop the interlinked networks at the enterprise level, these are collaborations between sets of OEMs and SMEs forming supply chain networks. At the individual level, we need to accelerate investment allowances for plant and equipment and new software and management systems. This will shift companies from industry 3.0 to transform them from where most SMEs are locked into legacy systems. To industry 4.0 management, to position themselves for the forthcoming AI revolution.
The principles of a business strategy to transform Australia as an advanced manufacturing technology nation have been borrowed from a number of leading high-tech companies that have made the transition. We have listed these strategies that current businesses can follow.
- the business “must go on a journey”, that can take up to 5 years due to managing, engaging and shifting embedded roles
- transition is a constantly changing process involving change across all management systems. it supersedes the strategic plan, which is too fixed in its objectives
- this transformation is like a “contact sport”. It requires a “hands on action” strategy at the face-to-face team level
- you must know your customers their values, innovate new products with them and collaborate with your new customers in global markets
- you must attend international trade fairs to source NPD ideas and joint venture partners
- you must develop multi linkages with your new supply chain partners
- explore options through prototypes, and value add across all stages of the value chain
- adopt design-led thinking for exports and increase competitiveness
- the transition requires a change of mindset, a new business model, undertaking cooperative staff development and taking in interns

To help make the transition, Australian businesses need to innovate to undertake the Future Made in Australia policy. There are 12 top reasons why it is important for your business to innovate. You may have already been following these actions. If not, , innovation strategy involves:
Increase ROI to shareholders, improve bottom line results, increase business value to make the business more efficient, increase the business role in emerging technology, create new products and services, improve employee innovation, increase policy-directions-to-increase-investment, innovation is the key to supporting manufacturing, address the global rise in innovation, adapt to changing environments, foster growth and stay ahead of the competition.
Australian businesses have the capacity, capability, know-how, and wisdom embedded in their production plans, skill sets and willingness to achieve the aims and goals of the federal government’s national industry objectives.
In doing so, fuel each other’s creativity, inventiveness and conviction to succeed. And in this way Australia can become an advanced manufacturing powerhouse. This is and must be the “nations call to arms”.
